
2025年度
安徽省初级注册安全工程师
职业资格考试
考试设置
(一)考试时间和科目
初级注册安全工程师职业资格考试设《安全生产法律法规》《安全生产实务》2个科目,考试日期为2025年9月13日,具体安排如下:
9月13日,09:00-11:00安全生产法律法规,14:00-16:30安全生产实务(7个专业)。
《安全生产实务》科目分为 煤矿安全、金属非金属矿山安全、化工安全、金属冶炼安全、建筑施工安全、道路运输安全和其他安全(不包括消防安全)7个专业类别,考生在报名时可根据实际工作需要选择其一。各专业类别初级注册安全工程师执业行业界定参照附件1。
(二)考试管理
初级注册安全工程师职业资格考试成绩实行2年为一个周期的滚动管理办法,参加考试人员必须在连续的2个考试年度内通过全部科目,方可取得初级注册安全工程师职业资格证书。
报考条件
凡遵守中华人民共和国宪法、法律、法规,具有良好的业务素质和道德品行,具备下列条件之一者,可以申请参加初级注册安全工程师职业资格考试。
(一)考全科报考条件
1.具有安全工程及相关专业中专学历,从事安全生产业务满4年;或具有其他专业中专学历,从事安全生产业务满5年。
2.具有安全工程及相关专业大学专科学历,从事安全生产业务满2年;或具有其他专业大学专科学历,从事安全生产业务满3年。
3.具有大学本科及以上学历,从事安全生产业务。
(二)增报专业报考条件
1.已取得某一专业类别初级注册安全工程师职业资格证书的人员,报名参加其他专业类别考试的,可免试公共科目。
2.应试人员在外省参加考试取得的初级注册安全工程师职业资格证书(或成绩合格证明),在我省申请注册的,应当加考《安全生产实务》的相关专业科目之一。
考试合格者,由省人力资源社会保障部门颁发注册安全工程师职业资格证书(初级)或电子合格证明。
(三)工作年限及学历相关规定
报考条件中有关学历要求是指经国家教育行政部门承认的正规学历;全日制学历报考人员未毕业期间经历不计入相关专业年限。工作年限、从事安全生产业务工作年限可累计,计算截止日期为2025年12月31日。
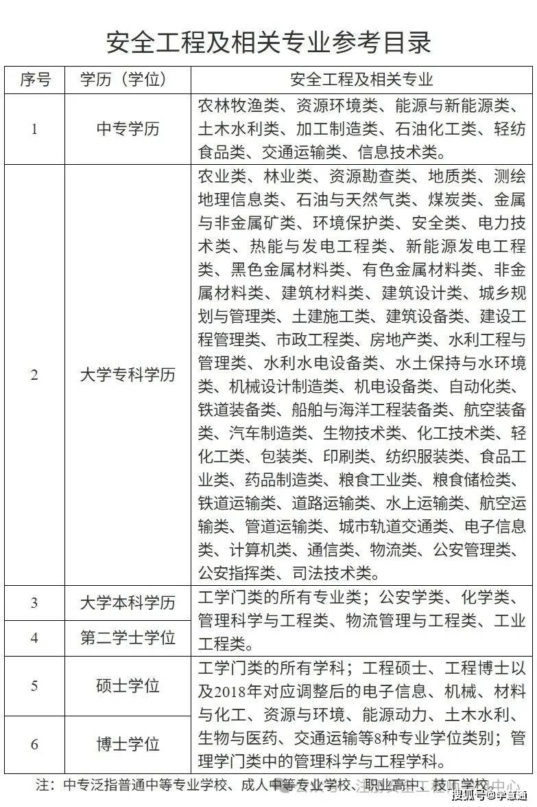
报考条件中“安全工程及相关专业”,按照《应急管理部办公厅关于印发〈注册安全工程师职业资格考试安全工程及相关专业参考目录〉的通知》(应急厅函〔2019〕410号)执行,参考目录见附件2。
报考流程
本次考试报名证明事项实行告知承诺制,报考人员可自主选择是否采用告知承诺制方式办理。在资格考试报名中存在虚假承诺行为的人员,以及按照《专业技术人员资格考试违纪违规行为处理规定》(人社部令第31号)存在严重违纪违规行为或特别严重违纪违规行为、被记入资格考试诚信档案库且在记录期内的人员不适用告知承诺制。有关告知承诺制具体内容请参考中国人事考试网(www.cpta.com.cn)资格考试报名证明事项告知承诺制专栏。
实行告知承诺制后,不再区分新老考生。报考人员按如下流程完成报考:
(一)填写报考信息并承诺
报考人员应于2025年7月18日9:00至8月1日16:00期间登录安徽省人事考试网(www.apta.gov.cn),点击“专业技术人员职业资格考试”版块,选择初级注册安全工程师职业资格考试项目,按照网站规定的流程上传本人照片、填写报名信息。
报考人员在上传照片前,须从安徽省人事考试网下载“证件照片审核工具”,并使用该软件进行照片审核处理。通过审核工具生成的报名照片上传后被自动识别为合格,考试机构将不再对照片进行人工审核。报名照片将用于准考证、考场座次表、证书等,上传成功后不可更改,请考生慎重选用。
根据有关规定,报考人员原则上应在工作地或居住地报名参加考试。省属和中央在皖生产经营单位人员按属地原则报考。
在信息填报阶段,报考人员可自行修改报名信息。信息填报阶段结束后,所有信息将不再进行更改,请报考人员认真核查,确保填写的信息真实、准确、完整、有效。报考时要严格按照流程提示进行操作,并注意查看安徽省人事考试网、各市人事考试网站通知。
政策咨询:省应急管理厅0551-62659415、62999547;省住房城乡建设厅0551-62871552;省交通运输厅0551-63628330;省能源局0551-63609452、63609447;
考务和技术咨询:0551-12333接通后转2;
监督举报:0551-62998721。
报考人员应重点阅读以下注意事项:
1.选择采用告知承诺制方式报名参加考试的人员,应在报名前仔细了解相关资格考试的报考条件、符合报考条件所需的证明义务和证明内容、报考人员承诺的内容、不实承诺可能承担的责任、考试组织机构的核查权力和报考人员的配合义务等,由本人在网上报名系统填报信息,采用电子方式签署告知承诺书(电子文本),一经提交即具有法律效力,不允许代为承诺。考试组织机构不再索要有关证明,依据承诺办理报名相关事项。
2.报考人员承诺的内容包括:
(1)已知晓告知事项;
(2)已符合报考条件;
(3)填报的信息真实、客观;
(4)愿意接受考试组织机构的核查,愿意承担不实承诺的法律责任并接受处理。
3.报考人员作出承诺后,可在未缴费且报名截止前通过网上报名系统撤回承诺。撤回承诺后,报考人员应按报名地考试组织机构有关规定办理相关事项,提交相关证明材料。报考人员撤回承诺的,本年度该项考试中不再适用告知承诺制。
4.未选择告知承诺制或者不适用告知承诺制的报考人员,应在报名前仔细了解相关资格考试的报考条件、符合报考条件所需的证明义务和证明内容、考试组织机构的核查权力和报考人员的配合义务等,由本人在网上报名系统填报信息后,按报名地考试组织机构有关规定办理相关事项,提交相关证明材料。
(二)在线核查
报名系统将对接政务信息共享接口,自动对学历学位、所学专业、工作年限、社保缴纳情况等进行核查。在线核查通过的,进入缴费环节;在线核查不通过的,须参加现场核查。
在线核查结果最迟将于2025年8月5日公布,请报考人员及时登录报名系统,查看核查结果。
(三)现场核查
不适用告知承诺制、自愿选择不采用告知承诺制或在线核查不通过的报考人员均须参加现场核查。请上述报考人员及时登录安徽省人事考试网打印本人报名表,并携带本人有效身份证件和如下材料按要求参加现场核查。
1.从安徽省人事考试网下载打印的报名表1张;
2.本人学历证书;
3.所在单位出具的从事安全生产业务工作年限证明;
4.报考级别为“增报专业”的报考人员还需要提供本人初级注册安全工程师职业资格证书(或成绩合格证明)。
上述证件、证书均需提供原件和复印件各1份。
现场人工核查工作由各市人力资源社会保障局专技科(处、办公室)、人事考试机构会同相关部门共同组织实施。各部门要加强协作,密切配合,于2025年8月4日前在将本地区现场核查时间和地点安排情况报省人事考试院,并于8月11日前完成整个现场核查工作。
报考人员资格核查工作贯穿考前、考中、考后全过程。各单位、各资格核查部门要严格核查报考人员信息,对核查结果负责。任何阶段发现有不符合报考条件者,即给予其报考资格或考试成绩无效处理;对弄虚作假者,按有关规定严肃处理。
(四)网上缴费
根据财政部、国家发展改革委《关于同意收取和取消部分考试考务费有关事项的复函》(财税〔2019〕58号)和安徽省物价局、安徽省财政厅《转发〈国家发展改革委财政部关于改革全国性职业资格考试收费标准管理方式的通知〉的通知》(皖价费〔2015〕123号)规定,初级注册安全工程师职业资格考试费收费标准为50元/科。
通过核查的报考人员,请于8月15日16:00前登录报名服务平台,通过第三方支付平台网上缴纳考试费用(客服热线:95070)。报考人员缴费是否成功以安徽省人事考试网显示结果为准,未按规定的流程和时限办理报名手续或未支付考试费用的,视为自动放弃报名。缴费成功后原则上不予退费。
考点设置及准考证办理
本次考试考点设在设区的市政府所在地,选用标准化考场,各考区要将考试监控视频资料按要求期限保存。请应试人员于2025年9月9日16:00后登录安徽省人事考试网下载打印本人准考证。
成绩查询
预计11月中旬,考试成绩经报省考试主管部门划定合格标准后予以公布,届时考生可登录安徽人事考试网查询考试成绩。
根据《专业技术人员职业资格考试考务工作规程》,应试人员对考试成绩有异议的,请在考试成绩公布之日起30天内,在安徽省人事考试网成绩查询页面点击“成绩复查”按钮填写相关信息申请成绩复查,逾期不再受理。安徽省人事考试院汇总已受理的成绩复查申请后协调负责评卷组织工作的单位,15天内对提出复查申请的考试成绩进行复核,成绩复查只限于答卷卷面分数合计和登录是否有误。届时申请人可在安徽省人事考试网成绩查询页面点击“复查结果”按钮填写相关信息查询结果,复查后的成绩为最终成绩。
监督管理
根据省人力资源社会保障厅《关于专业技术人员资格考试告知承诺制试点工作有关事宜的通知》(皖人社秘〔2020〕41号),实行报名证明事项告知承诺制后,相关部门将对报考人员实施全程社会监督和加强全面管理。主要措施包括:
(一)免予核查
1.同时满足以下条件的报考人员,可免予核查:
(1)已经作出承诺的;
(2)身份、学历学位、所学专业等信息已经全部在线自动完成核查的;
(3)在资格考试诚信档案库无记录的。
2.对于免予核查的人员,考试组织机构将采用随机抽查、重点监管、智慧监管等方式实施日常监管。监管的具体方式与相关要求由省级考试组织机构确定。
(1)随机抽查。考试组织机构将按一定比例进行随机抽查,重点核查报考人员的践诺情况。
(2)重点监管。考试组织机构将对报考免试级别且无法在线核查免试相关证明材料,或被社会监督举报的报考人员进行重点监管,要求报考人员提交相关证明材料。
(3)智慧监管。考试组织机构将通过大数据比对、人工智能技术、特定条件判断等方式进行智慧监管。
报考人员应接受并配合考试组织机构核查,逾期拒不接受核查的,视为放弃考试资格。
(二)社会监督
对于核查难度较大的证明材料,考试组织机构将通过门户网站、微信公众号等渠道,公示相关人员承诺情况,接受社会监督。
(三)不实承诺的处理
考试前,考试组织机构在核查中发现报考人员不符合报考条件的,给予其考试报名无效的处理,已缴费用不予退还。
考试后,考试组织机构在核查或者日常监管中发现报考人员不符合报考条件的,取得考试成绩的,当次全部科目考试成绩无效;取得资格证书或者成绩证明的,资格证书或者成绩证明无效;取得注册证书的,由注册机关撤销其注册,并依据相关规定处理。
报考人员有提供虚假证明材料或者以其他不正当手段取得相应资格证书或者成绩证明等严重违纪违规行为的,按照《专业技术人员资格考试违纪违规行为处理规定》(人社部令第31号)第十条、第十二条处理。
报考人员涉嫌犯罪的(包括但不限于伪造、变造、买卖国家机关公文、证件、印章,伪造公司、企业、事业单位、人民团体印章等),依法移送司法机关。
证书发放
初级注册安全工程师职业资格考试合格并通过践诺情况抽查的人员,由省人力资源社会保障部门颁发注册安全工程师职业资格证书(初级)或电子合格证明。
省人社部门将当年度考试合格并通过践诺情况抽查的人员数据交换至省应急管理部门后,合格人员可登陆“安徽省初级注册安全工程师注册平台”(http://117.68.0.166:8999/spcp/login_zcaqgcs.jsp)按规定办理注册手续。
注意事项
(一)答题方式
《安全生产法律法规》科目为客观题,用2B铅笔在答题卡上填涂作答,题本空白处可做草稿纸使用。《安全生产实务》科目由客观题和主观题组成,客观题应使用正规2B铅笔按规范填涂样式按题号填涂答案选项对应的信息点;主观题应使用黑色墨水笔在答题卡对应的题号区域边框内作答,超出的作答无效。所用草稿纸统一发放和回收。
应试人员应试时携带的文具限于黑色墨水笔、2B铅笔、橡皮,不得携带和使用电子计算器,凭本人有效身份证件(与报名时使用的证件一致)和准考证进入考场,严禁将手机、智能手表(手环)、蓝牙耳机等具有通信、记录、拍照、存储、传输功能的电子设备带至座位。
(二)考试大纲
2025年度初级注册安全工程师职业资格考试大纲以《初级注册安全工程师职业资格考试大纲》为准,具体内容已在应急管理部网站公布。(https://www.mem.gov.cn/gk/tzgg/tz/201905/t20190505_257190.shtml)
(三)其他事项
2025年度初级注册安全工程师职业资格考试考务工作执行《专业技术人员资格考试监考手册》《专业技术人员职业资格考试考务工作规程》(人社厅发〔2021〕18号)、《安徽省人事考试考点考场管理细则(试行)》(皖人社发〔2013〕5号)等有关规定;对考试违纪违规行为,依据《专业技术人员资格考试违纪违规行为处理规定》(人力资源和社会保障部令第31号)处理。
附件1

附件2

来源:安徽省应急管理厅
申明:版权归原作者所有,如有侵权请联系我们删除。
