首页
课程
题库
积分
名师
资讯
问答
商务合作
关于我们
注册
登录
注册安全工程师
全国服务热线:
18301567803
18301567803
电话咨询
报班咨询
我的课程
我的题库
消息中心
在线反馈
用户反馈
请描述您遇到的问题,给我们提供改善的意见,谢谢!
手机号
提交
在线客服系统
注册安全工程师
企业应急管理师
公司荣誉
学员故事
公司活动
考试动态
政策法规
最新资讯
常见问题
每日一练
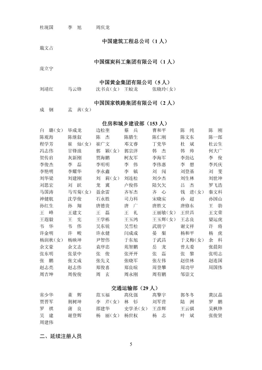
2025年度第二十批中级注安人员名单公布!
来源:学慧通 | 浏览量:
128
| 发布时间:2025-11-17 | 专栏:
考务信息
近日,中级注册安全工程师注册管理系统公布了2025年度第二十批中级注册安全工程师注册人员名单,您在名单中吗?快来看看吧!
来源:中级注册安全工程师注册管理系统
注安 考试倒计时:
321
天
15
时
4
分
0
秒
最新资讯
热门资讯
▪
快讯:中央巡查组在宁夏发现多个行业领域存在问题隐患!...
▪
要闻:应急管理部党委理论学习中心组举行集体学习 深入学习贯彻党的二十届四中全会精神...
▪
重大新闻:国家矿山安全技术创新中心成立运行...
▪
要闻:严督实查筑牢安全防线!...
▪
最新消息:国家矿山安全技术创新中心第一届战略咨询委员会第一次会议召开...
▪
速看:2025中国国际应急管理展览会开幕...
▪
应急要闻:国务院安委办通报!...
▪
2025年度第二十批中级注安人员名单公布!...
▪
以案普法:一期一档,规范建档!...
▪
学慧通:25注安考后法规真题解析课即将开播,金牌讲师在线解析...
▪
速戳!最新一批中级注册安全工程师注册人员名单公布!...
▪
第36个国际减灾日来了!...
▪
快讯:典型案例,通报表扬!...
▪
突发,5.6级地震!...
▪
快讯:国务院安委会办公室部署开展废弃矿洞排查封堵整治和严厉打击盗采盗挖行为...