
一周三练
学慧通教育即学即答栏目,每周一三五将更新法律法规、生产管理和技术基础的重点总结+配套练习题,让你加深记忆的同时强化作答能力,助力2025年中级注安考试。
今天是技术基础
铸造作业工艺要求
铁水翻滚,钢花四溅,铸造车间里看似火热的生产场景背后,实则暗藏高温灼烫、粉尘爆炸、机械伤害等重重风险。每一次熔炉的倾倒、每一次砂型的塑造,都需要严格遵循工艺要求,才能在保障生产安全的同时,铸就高质量的铸件。今天,就让我们一同深入探究铸造作业工艺要求,揭开安全与品质并行的生产密码。
一、工艺简介

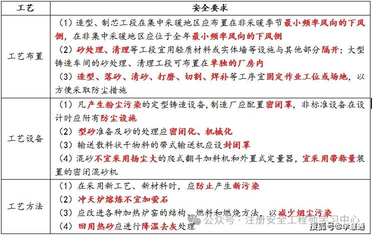
二、安全要求

三、工艺操作

四、练习题
1.区别于3D打印造型,金属铸造是一种传统的金属热加工造型工艺,主要包括砂处理、造型、金属熔炼、浇铸、铸件处理等工序。关于铸造工艺安全健康措施的说法,正确的有( )。
A.浇注时,所有与金属溶液接触的工具均需干燥
B.造型、制芯工段在集中采暖地区应布置在非采暖季节最小频率风向的上风侧
C.在工艺可能的条件下,尽量避免采用湿法作业
D.铸造工艺用压缩空气的气罐、气路系统应设置限位、连锁和保险装置
2.铸造作业工程中存在诸多的不安全因素,可能导致多种危害,因此应从工艺、建筑、除尘等方面采取安全技术措施,工艺安全技术措施包括工艺布置、工艺设备、工艺方法、工艺操作。下列安全技术措施中,属于工艺方法的是( )。
A.浇包盛铁水不得超过容积的80%
B.输送散料状干物料的带式输送机应设封闭罩
C.大型铸造车间的砂处理工段应布置在单独的厂房内
D.冲天炉熔炼不宜加萤石
3.铸造作业过程存在诸多危险有害因素,发生事故的概率较大。为预防事故,通常会从工艺布置、工艺设备、工艺操作、建筑要求等方面采取相应的安全技术措施。下列铸造作业的安全技术措施中,错误的是( )。
A.大型铸造车间的砂处理、清理工段布置在单独厂房内
B.应改进各种加热炉窑的结构、燃料和燃烧方法,以减少烟尘污染
C.浇包盛装铁水的体积不超过浇包容积的85%
D.浇注时,所有与金属溶液接触的工具均需预热
//////////
不要偷看答案
//////////
=
=
=
=
=
=
=
=
=
=
=
=
=
=

1.【答案】D 2.【答案】D 3.【答案】C
